↓

Wesley Rogers

Wesley Rogers
Skip to primary content
Skip to secondary content
  • Home
  • About Me
  • Copyright information
  • Links
  • Résumé
Home→Uncategorized→Tricking out an RC car. →CarCtrlSchNt

Image navigation

Next →

CarCtrlSchNt

Published 2018-10-16 at 700 × 350 in Tricking out an RC car.
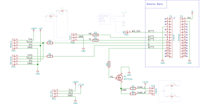
Schematic

Schematic for the board showing select off board components.

Image navigation

Next →
© information
↑